

编号 | 名称 | 说明 |
|---|---|---|
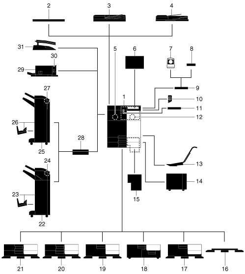
1 | 主机 | 在扫描器部分扫描原稿,并在打印机部分打印扫描的图像。 该单元在本说明书中称为"本机"或"主机"。 |
2 | 原稿盖板OC-511 | 用于固定装入的原稿。 在本说明书中被称为原稿盖板。 |
3 | 自动双面输稿器DF-632 | 自动逐页送入和扫描原稿。该单元还会反转和自动扫描双面原稿。 该单元在本说明书中称为ADF。 |
4 | 自动双面输稿器DF-714 | 自动逐页送入和扫描原稿。该单元只需将纸张送入到机器中一次,不必反转即可扫描双面原稿。 该单元在本说明书中称为ADF。 |
5 | 传真组件FK-514 | 用于将本机用作传真机。另外,该组件也可以连接多条电话线。 |
6 | 清洁单元CU-102 | 收集在本机中所产生的小颗粒(UFP)防止其从机器中溢出。 |
7 | 认证单元AU-102 | 扫描手指的指纹图案执行用户认证。 安装认证单元AU-102需要工作台WT-506。 该单元在本说明书中称为生物认证单元。 |
8 | 认证单元AU-201S | 通过扫描在IC卡或NFC兼容Android终端上记录的信息来进行用户认证。 安装认证单元AU-201S需要安装组件MK-735。 此单元也可安装在工作台WT-506上。 该单元在本说明书中称为IC卡认证单元。 |
9 | 工作台WT-506 | 提供一个临时放置原稿或其他材料的地方。也可以在安装认证单元AU-102或认证单元AU-201S时使用。 |
10 | 键小键盘KP-102 | 配备在控制面板侧面。 允许您使用硬件按键操作本机或输入数字。 |
11 | 键盘固定器KH-102 | 安装该固定器,使用外部键盘。 有关外部键盘的详细资料,请与维修人员联系。 |
12 | 安全组件SC-509 | 支持复印防止和密码复印功能,用于防止未经授权的复印。 |
13 | 安装组件MK-730 | 用于在横幅纸张上打印数据。 该单元在本说明书中称为横幅纸张装入导板。 |
14 | 大容量纸盒LU-302 | 允许您最多装入3000张8-1/2 11 (A4)尺寸的纸张。 该单元在本说明书中称为大容量纸盒。 若要安装大容量纸盒LU-302,在本机上必须安装单纸盒纸柜PC-116、双纸盒纸柜PC-216、大容量纸盒PC-416或PC-417。 |
15 | 图像打印控制器IC-420 | 提供高质量打印效果。 安装图像打印控制器IC-420需要视频接口组件VI-516和升级组件UK-115。此外,在本机上必须安装单纸盒纸柜PC-116、双纸盒纸柜PC-216、大容量纸盒PC-416或PC-417或工作台DK-516。 |
16 | 工作台DK-705 | 用于将本机安装在地面上。 该单元在本说明书中称为工作台。 |
17 | 工作台DK-516 | 用于将本机安装在地面上。 该单元在本说明书中称为工作台。 |
18 | 大容量纸盒PC-417 | 允许您在左侧纸盒中最多装入1500张8-1/2 11 (A4)尺寸纸张,在右侧纸盒中最多装入1000张纸。 该单元在本说明书中称为双重大容量纸盒(内置)。 |
19 | 大容量纸盒PC-416 | 允许您最多装入2500张8-1/2 11 (A4)尺寸的纸张。 该单元在本说明书中称为大容量纸盒(内置)。 |
20 | 双纸盒纸柜PC-216 | 允许您在顶部和底部纸盒中分别最多装入500张纸。 该单元在本说明书中称为双纸盒纸柜。 |
21 | 单纸盒纸柜PC-116 | 允许您在顶部纸盒中最多装入500张纸,并使用底部纸盒作为存储盒。 该单元在本说明书中称为单纸盒纸柜。 |
22 | 排纸处理器FS-539 | 将打印件输出前分页、分组和装订。 若要安装排纸处理器FS-539,需要中继传输单元RU-513。此外,在本机上必须安装单纸盒纸柜PC-116、双纸盒纸柜PC-216、大容量纸盒PC-416或PC-417或工作台DK-516。 |
23 | 排纸处理器FS-539 SD | 将打印件输出前分页、分组、装订、折叠和装帧。 若要安装排纸处理器FS-539 SD,需要中继传输单元RU-513。此外,在本机上必须安装单纸盒纸柜PC-116、双纸盒纸柜PC-216、大容量纸盒PC-416或PC-417或工作台DK-516。 排纸处理器FS-539包含鞍式装订器。 |
24 | 打孔组件PK-524 | 将该单元安装到排纸处理器FS-539/FS-539 SD上。 该单元支持打孔功能。 |
25 | 排纸处理器FS-536 | 将打印件输出前分页、分组和装订。 若要安装排纸处理器FS-536,需要中继传输单元RU-513。此外,在本机上必须安装单纸盒纸柜PC-116、双纸盒纸柜PC-216、大容量纸盒PC-416或PC-417或工作台DK-516。 |
26 | 排纸处理器FS-536 SD | 将打印件输出前分页、分组、装订、折叠和装帧。 若要安装排纸处理器FS-536 SD,需要中继传输单元RU-513。此外,在本机上必须安装单纸盒纸柜PC-116、双纸盒纸柜PC-216、大容量纸盒PC-416或PC-417或工作台DK-516。 排纸处理器FS-536包含鞍式装订器。 |
27 | 打孔组件PK-520 | 将该单元安装到排纸处理器FS-536/FS-536 SD上。 该单元支持打孔功能。 |
28 | 中继传输单元RU-513 | 将排纸处理器FS-539/FS-539 SD/FS-536/FS-536 SD安装到本机上需要此单元。 |
29 | 排纸处理器FS-533 | 将该单元安装到本机的出纸盘上。 将打印件输出前分页、分组和装订。 |
30 | 打孔组件PK-519 | 将该单元安装到排纸处理器FS-533上。 该单元支持打孔功能。 |
31 | 作业分离器JS-506 | 将该单元安装到本机的出纸盘上。 该单元将打印件分页。 |
下列选购件内置在本机中,不在图中显示。
编号 | 名称 | 说明 |
|---|---|---|
1 | 印记单元SP-501 | 发送传真时为扫描的原稿添加印记。该单元允许您检查原稿是否已经扫描。 |
2 | 备用发送标记印记 2 | 印记单元SP-501的更换印记。 |
3 | 本地接口组件EK-608 | 使用语音导航功能时安装该单元。 新增了扬声器和USB端口。 该单元在本说明书中称为本地接口组件。 |
4 | 本地接口组件EK-609 | 使用蓝牙LE兼容iOS终端的语音导航功能或连接功能时安装本单元。 增加了用于蓝牙LE通信的扬声器、USB端口和接收设备。 该单元称为本地接口组件或本地接口组件(兼容语音导航/蓝牙LE)。 |
5 | 视频接口组件VI-516 | 安装图像打印控制器IC-420需要此单元。 |
6 | 升级组件UK-115 | 将视频接口组件VI-516连接到本机时需要。 |
7 | i-Option LK-102 v3 | 允许您添加PDF处理功能。 |
8 | i-Option LK-104 v3 | 允许您添加语音导航功能。 |
9 | i-Option LK-105 v5 | 允许您添加可查找的PDF功能。 |
10 | i-Option LK-106 | 用于添加特殊字体之一的条码字体。 |
11 | i-Option LK-107 | 用于添加特殊字体之一的unicode字体。 |
12 | i-Option LK-108 | 用于添加特殊字体之一的OCR字体。 标准情况下,可以使用OCR-B字体(PostScript)。安装此选购件可以使用OCR-A字体(PCL)。 |
13 | i-Option LK-110 v3 | 允许您将文件转换为DOCX或XLSX类型,或者生成高性能和高质量数据的生成功能。 该选购件中包含i-Option LK-102 v3和i-Option LK-105 v5的功能许可证。若要购买该选购件,您无需购买i-Option LK-102 v3和i-Option LK-105 v5。 关于可添加功能的详细资料,请参见此处。 |
14 | i-Option LK-111 | 允许您添加ThinPrint功能。 |
15 | i-Option LK-114 | 允许您添加无伺服拉式打印功能。 |
16 | i-Option LK-116 | 允许您添加病毒扫描功能。 |
17 | i-Option LK-117 | 允许您添加IP传真(SIP)功能。 |
18 | 升级组件UK-221 | 可让您在无线网络环境下使用本机。 该单元在本说明书中称为无线LAN接口组件。 |
19 | 除湿机加热器HT-509 | 防止纸盒中的纸张受到湿气的影响。 当您购买了单纸盒纸柜PC-116、双纸盒纸柜PC-216、大容量纸盒PC-416或PC-417时,可以安装除湿机加热器HT-509。 |
20 | 电源变压安装组件TK-101 | 启用大容量纸盒LU-302的除湿机加热器功能时需要安装此单元。 |
21 | 安装组件MK-734 | 用于打开或关闭除湿机加热器HT-509操作。 当您购买了单纸盒纸柜PC-116、双纸盒纸柜PC-216、大容量纸盒PC-416或PC-417或工作台DK-516时,可以安装安装组件MK-734。 |
22 | 安装组件MK-735 | 将认证单元AU-201S安装到主机中时需要。 |
23 | 自动纸张类型检知器IM-102 | 自动检测装入纸盒的纸张类型。 |
24 | 扩展内存EM-908 | 将存储设备添加到本机。 若要使用本单元,请更新本机的固件。有关详细资料,请与维修人员联系。 |
插图显示了主机以及大容量纸盒PC-416。

编号 | 名称 | 说明 |
|---|---|---|
1 | 缺纸指示灯 | 当纸盒中纸张不足时闪烁橙光,当纸张用尽时亮起橙光。 |
2 | 大容量纸盒(内置) | 允许您最多装入2500张普通纸。 有关可用纸张的详细资料,请参见此处。 |
插图显示了主机以及双纸盒纸柜PC-216或单纸盒纸柜PC-116。

编号 | 名称 | 说明 |
|---|---|---|
3 | 下部右门 | 清除纸盒3或纸盒4输送单元中的卡纸时打开此门。 |
4 | 下部右门释放杆 | 用于锁定下部右门。 |
5 | 纸盒3 | 允许您最多装入500张普通纸。 有关可用纸张的详细资料,请参见此处。 |
6 | 纸盒4/储藏盒 | 安装了单纸盒纸柜时用作储藏盒。 当安装了双纸盒纸柜时,此盒允许您最多装入500张普通纸。 有关可用纸张的详细资料,请参见此处。 |
插图显示了主机以及大容量纸盒PC-417。

编号 | 名称 | 说明 |
|---|---|---|
7 | 右侧纸盒(纸盒4) | 允许您最多装入1000张普通纸。 有关可用纸张的详细资料,请参见此处。 |
8 | 左侧纸盒(纸盒3) | 允许您最多装入1500张普通纸。 有关可用纸张的详细资料,请参见此处。 |
本插图显示了主机以及自动双面输稿器DF-714、双纸盒纸柜PC-216、传真组件FK-514、安装组件MK-734和清洁单元CU-102。

编号 | 名称 | 说明 |
|---|---|---|
1 | 除湿加热器的电源开关 | 用于打开或关闭除湿机加热器操作。此功能可使纸张在电源打开时免受湿气的影响。 当您购买了单纸盒纸柜PC-116、双纸盒纸柜PC-216、大容量纸盒PC-416或PC-417、大容量纸盒LU-302或工作台DK-516时,除湿机加热器可用。 若要使用大容量纸盒LU-302,需要另外安装电源变压安装组件TK-101。 |
2 | 连接电话的插口(电话端口1) | 用于连接电话线。 即使使用多条线路时,也将电话线连接到此连接器。 |
3 | 电话插口1 (线路端口1) | 用于连接一般电话用户线路。 仅使用一条电话线路时,将电话线连接到此连接器。 |
4 | 电话插口2 (线路端口2) | 用于连接一般电话用户线路。 |